您当前位置:新疆汽车网 >> 新疆交通 >> 浏览文章

乌鲁木齐1月2、3日车驾管业务正常办

作者:佚名  来源:乌鲁木齐晚报  发布时间:2020年12月31日

     2021年1月2日、3日,乌鲁木齐市公安局交警支队车辆管理所卡子湾办公区以及乌拉泊办公区将正常办公,而所属辖区的8个县级车管所也将采取轮班制,每天开放四个县级车管所为群众服务。
  30日,记者从乌鲁木齐车管所了解到,因自治区财政厅非税系统年底清算,全疆范围所有线上及线下渠道于2020年12月25日20:00分至2021年1月1日期间,暂停办理公安交管车驾管缴费业务及交通违法罚款缴纳业务。考虑到市民的办事需求,自年底清算后,乌鲁木齐车管所便取消休息,及时恢复各项业务的正常办理。
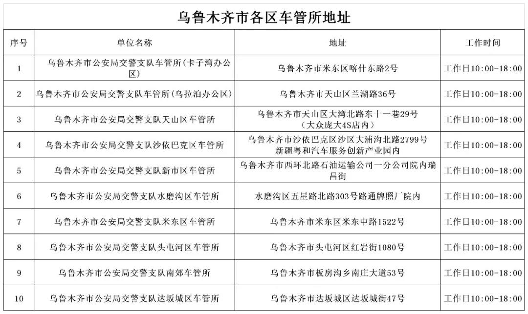
  据了解,1月2日、3日,乌鲁木齐车管所卡子湾办公区以及乌拉泊办公区为全天正常办公,工作时间为每日的10时~18时,八个县级车管所则轮流办公,每天四个开放业务,具体安排为:1月2日为高新区(新市区)交警大队车辆管理所、水磨沟区交警大队车辆管理所、经开区(头屯河区)车辆管理所、南郊大队车辆管理所;1月3日为天山区交警大队车辆管理所、沙依巴克区交警大队车辆管理所、米东区交警大队车辆管理所、达坂城区交警大队车辆管理所。
  元旦期间,1月2日、3日,乌鲁木齐市机动车综合服务有限公司米东区检测站、新疆蓝天葆机动车检测有限公司两家机动车检测站也正常办公,与此同时,已在网上预约成功的驾考学员,也可正常按照预约时间前往考试。
  乌鲁木齐交警提醒广大市民,办理车驾管相关业务,请一定带好相关资料及身份证等证件,避免来回跑趟。
  元旦期间车管所办公安排

乌鲁木齐1月2、3日车驾管业务正常办


  乌鲁木齐县级车管所地址

乌鲁木齐1月2、3日车驾管业务正常办



  元旦期间检测站办公安排

乌鲁木齐1月2、3日车驾管业务正常办


栏目导航
最新图片
最新信息